湖南省地质院
搜索
加入收藏
网站首页
单位概况
公司简介
组织机构
企业文化
企业资质
企业荣誉
业务范围
大口径桩 (井) 施工
地基基础全域施工
施工总承包业务
大地质服务业
明星工程
桥梁工程
公路工程
铁路工程
总承包工程
新闻中心
公示公告
公司新闻
行业新闻
员工风采
信息公开
人事信息
经营管理
联系我们
您现在的位置:
网站首页
新闻中心
公示公告
公示公告
公司新闻
行业新闻
员工风采
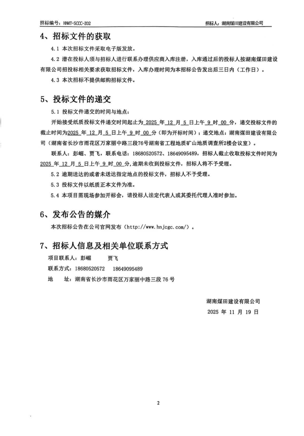
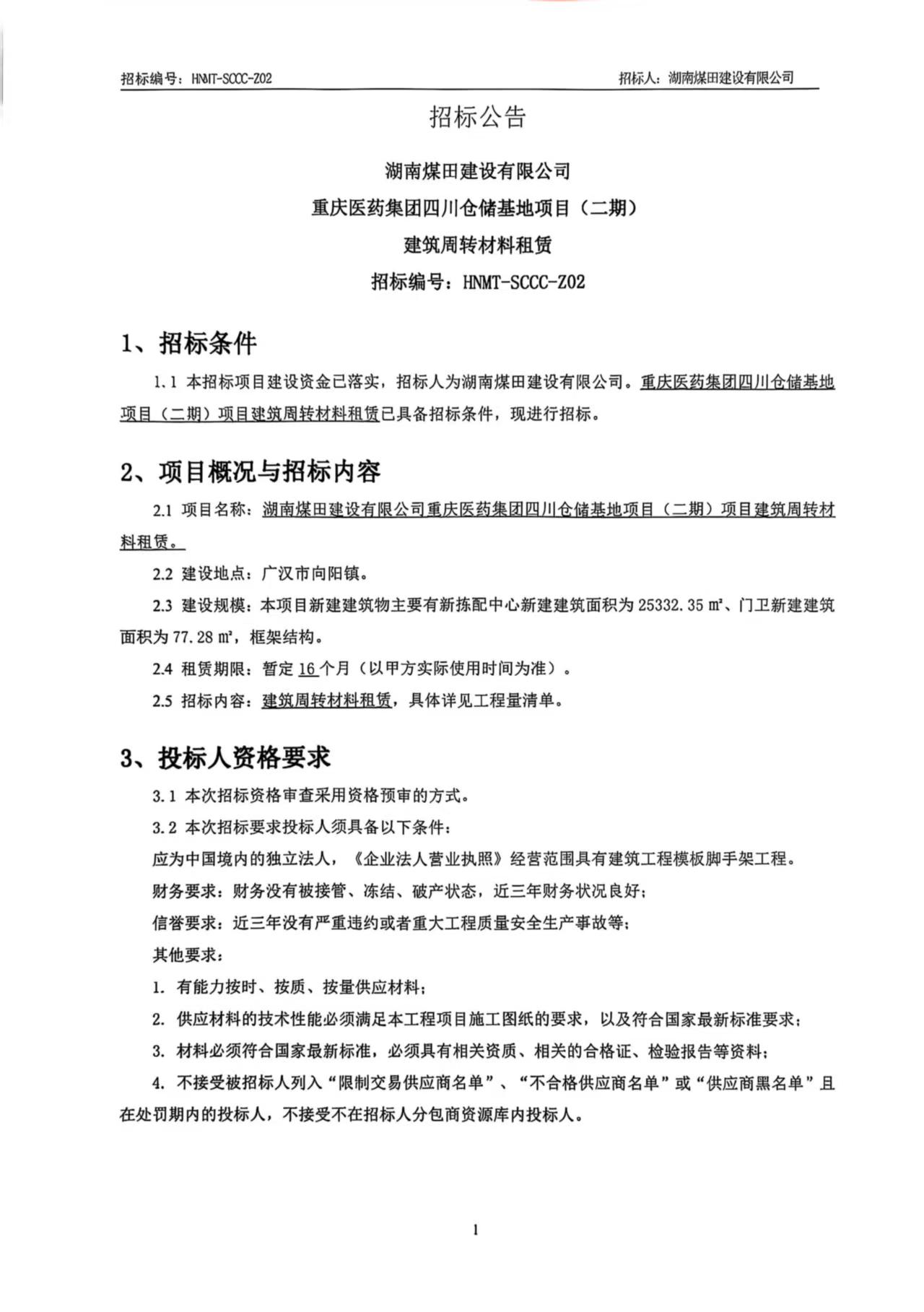
湖南煤田建设有限公司重庆医药集团四川仓储基地项目(二期)建筑周转材料租赁招标公告
2025-11-19
0
分享链接:
上一篇:
湖南煤田建设有限公司重庆医药集团四川仓储基地项目(二期)水稳层物资采购招标公告
下一篇:
廖凤初、雷建斌深入基础公司四川项目调研
To Top